010-82561173
首頁
關於我們
公司簡介
人才理念
加入我們
聯系我們
員工風採
公司活動
讀者服務
糾錯平台
正版驗證
渠道服務
當當網
京東
天貓
學科網
圖書展示
新概念英語
成人版
青少版
優可英語
小學
初中
高中
優可語文
小學
初中
高中
優可直銷
初中
高中
下載中心
新概念英語
成人版
青少版
優可英語
小學
初中
高中
優可直銷
初中
高中
新聞動态
新聞快報
學習天地
網站地圖
首頁
關於我們
公司簡介
人才理念
加入我們
聯系我們
員工風採
公司活動
讀者服務
糾錯平台
正版驗證
渠道服務
當當網
京東
天貓
學科網
圖書展示
新概念英語成人版
新概念英語青少版
優可英語(小學)
優可英語(初中)
優可英語(高中)
優可語文(小學)
優可語文(初中)
優可語文(高中)
優可直銷(初中)
優可直銷(高中)
下載中心
新概念英語成人版
新概念英語青少版
優可英語小學
優可英語初中
優可英語高中
優可英語初中
優可英語高中
新聞動态
新聞快報
學習天地
新聞中心
新聞快報
學習天地
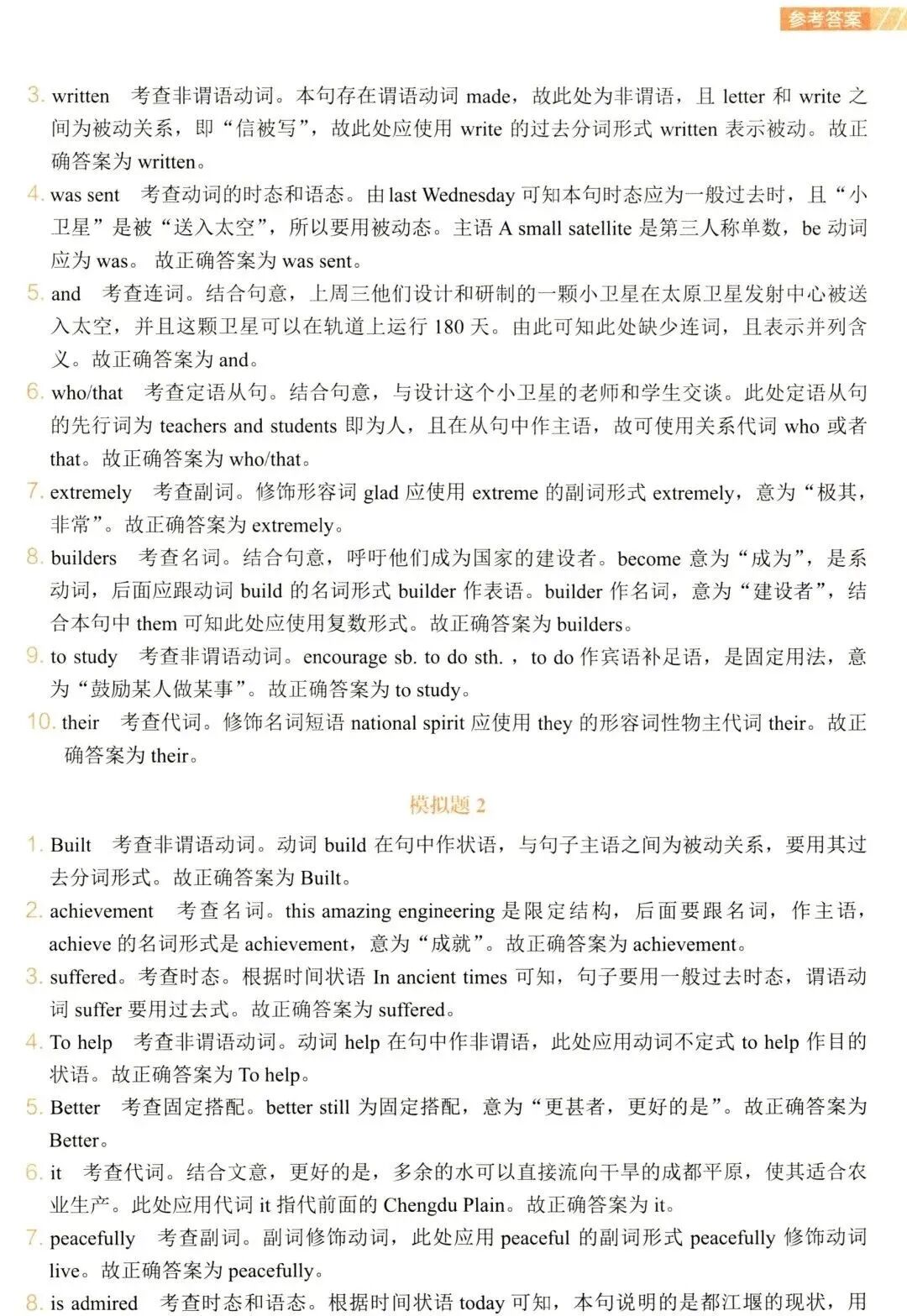
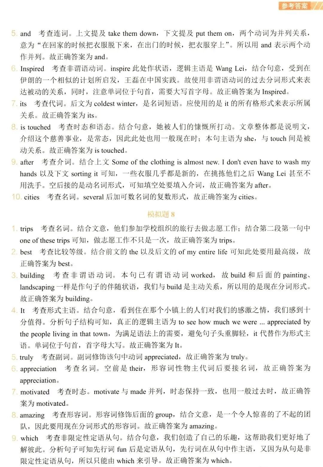
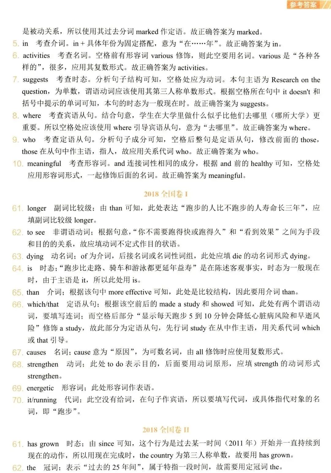
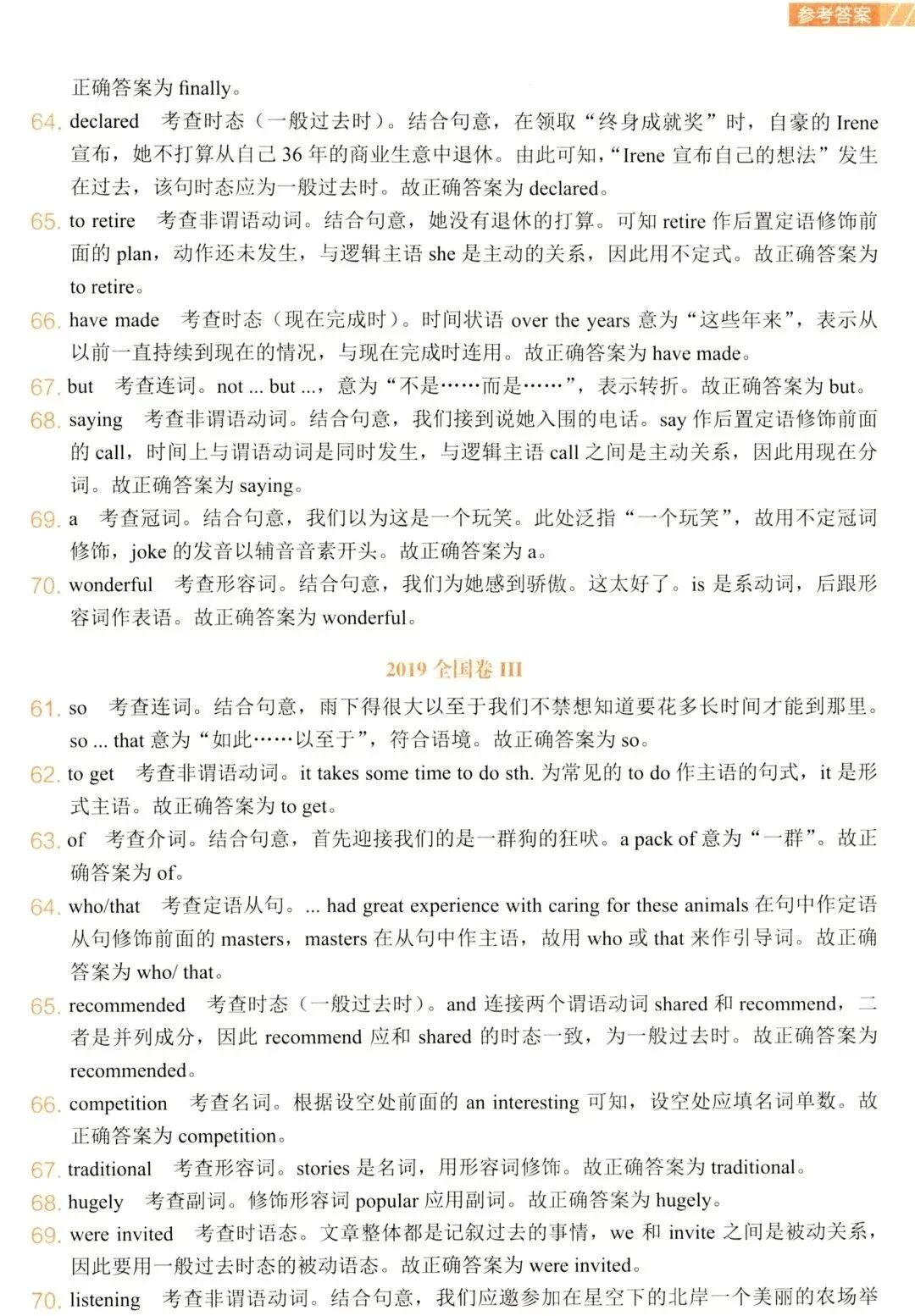
高考英語語法填空曆年真題與模拟題彙編
2021-03-14
分享:
糾錯平台
在你使用圖書時,如果發現瞭(le)錯誤,可以通過微信-掃一掃功能,掃描左側(cè)二維碼進行反饋。
或者您也可以拔打010-82561173進行反饋更多問題請關注微信公衆号:
知行鍵教育